• Comedy Club
  • Уральские Пельмени
  • Однажды в России
  • Вечерний Ургант
  • КВН

Усилитель Jlh 2005

Усилитель jlh 2005
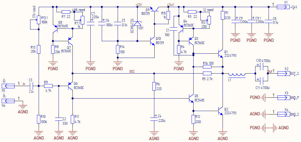
Тестирование усилителя класса "А" Джона Линсли-Худа версии 2003 года. Прослушивание ведется с кассетной деки Яуза-220 Стерео. На звучание не обращаем внимание, т.к. в деке требуется замена головы, а видеозапись велась на бюджетный смартфон. Так получилось, что прослушивание усилителя через ЦАП не записали. Скажу так, что усилитель Худа довольно неплохой, но требует настройки, после чего искажения уменьшатся. В нашем случае владелец аппарата решил ограничиться лишь ремонтном.

JLH 2005

Автор: roman el 2 216 просмотров

Hi-Fi Усилители класса А Усилитель JLH - Джона Линсли Худа Сборка и настройка Часть 2

Автор: Неизвестная Физика 23 836 просмотров

Усилитель JLH 1969г Актуально зимой

Автор: Паяем потихоньку 34 624 просмотра

Бюджетный усилитель класса А по JLH 1969 итог

Автор: Romzes S 9 357 просмотров


Фотографии

усилитель jlh 2005 усилитель jlh 2005 усилитель jlh 2005 усилитель jlh 2005 усилитель jlh 2005 усилитель jlh 2005 усилитель jlh 2005 усилитель jlh 2005 усилитель jlh 2005 усилитель jlh 2005 усилитель jlh 2005 усилитель jlh 2005 усилитель jlh 2005 усилитель jlh 2005 усилитель jlh 2005 усилитель jlh 2005 усилитель jlh 2005 усилитель jlh 2005 усилитель jlh 2005 усилитель jlh 2005


Самодельные Ламповые Усилители На Базе Ту 100
Камеди Вумен Видеозапись Из Детства
Усилитель Радиотехника Уку 020 Стерео Схема
Усилитель Ода 102 Стерео Характеристики
Uy0Uy Кв Усилители Мощности
Ur5Md Усилители Схемы
Радиотехника У 020 Стерео Схема
Ur5Md Усилители
Ur5Md Усилители На Гу 81М
Усилитель 100 У 101 Схема
Усиления Рессоры На Камаз Передние 65117
Уровень Adblue На Киа Соренто
Популярное:
Реле Дворников Урал 4320
Санг Енг Корандо 2002 Дизель Схема Воздуховода Отопителя
B151363
Замена Лобового Стекла Урал 4320
Сейчас смотрят:
Загорелась Лампочка Р Диф Темп Субару Форестер 4
Датчик Температуры Форд Транзит 2.2 Дизель Где Стоит
Камаз Евро 5 Масляные Фильтра Как Правильно Ставить
Hobdrive Toyota Passo
  • Наедине со всеми 2024
  • Все Рецепты
  • Ремонт Авто
  • Новости дня
  • Про насекомых каналы 2024
  • Детские каналы 2024
  • Игровые каналы 2024
  • Прожекторперисхилтон 2024
  • Воскресный вечер 2024
  • Камеди Вумен 2024
  • Жди меня 2024
  • 60 минут 2024
  • Вечерний Ургант 2024
  • КВН 2024
  • Однажды в России 2024
  • Уральские Пельмени 2024
  • Камеди Клаб 2024

2022 © для связи: moiafania@gmail.com
  •