• Comedy Club
  • Уральские Пельмени
  • Однажды в России
  • Вечерний Ургант
  • КВН

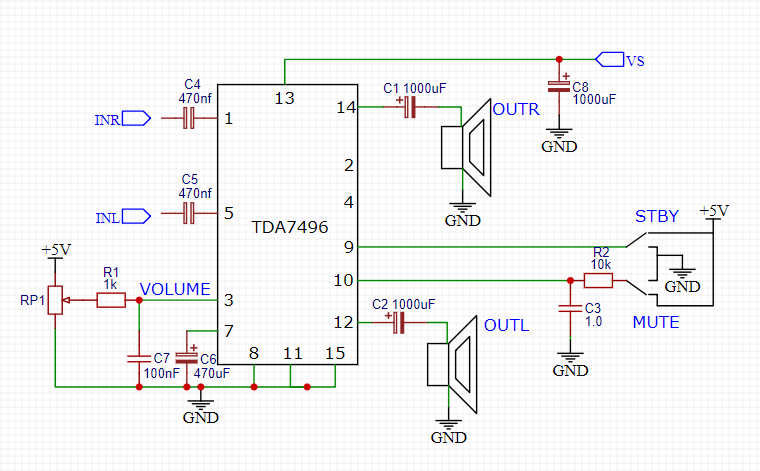
Тда 7296 Схема Усилителя

Тда 7296 схема усилителя
Simple & super hifi stereo bass amplifier // how to make amplifier using tda7297 ic - powerful тда 7296 схема усилителя.
Канал: RJ EDIT ALL - Категория: Ремонт Авто - Дата: 12.05.2024

Делаем усилитель на TDA7294 своими руками

Автор: Александр. Радиоремонт и самоделки. 10 228 просмотров

Сборка усилителя на TDA7294

Автор: Radioblogful. Видеоблог паяльщика 113 703 просмотра

Усилитель на базе TDA 7293

Автор: Serg A 7 623 просмотра

РЕАЛЬНАЯ МОЩНОСТЬ TDA7294 3

Автор: MasterDTS 108 534 просмотра


Фотографии

тда 7296 схема усилителя тда 7296 схема усилителя тда 7296 схема усилителя тда 7296 схема усилителя тда 7296 схема усилителя тда 7296 схема усилителя тда 7296 схема усилителя тда 7296 схема усилителя тда 7296 схема усилителя тда 7296 схема усилителя тда 7296 схема усилителя тда 7296 схема усилителя тда 7296 схема усилителя тда 7296 схема усилителя тда 7296 схема усилителя тда 7296 схема усилителя тда 7296 схема усилителя тда 7296 схема усилителя тда 7296 схема усилителя тда 7296 схема усилителя


Тда 7269А Схема Усилителя С Двухполярным Питанием
Схема Усилителя Агеева 1982 Год На Современной Элементной Базе
Как Подключить Усилитель Мощности К Интегральному Усилителю
Усилитель Jlh 2005
An7135 Схема Усилителя
Tda8351 Схема Усилителя Звука Своими Руками
Tda2615 Схема Усилителя
Tda8588Aj Схема Усилителя
Канал tankionline 2024
Тахограф На Faw Jh6
Танк 500 Не Заводится
Такси Хайп Новое Видео 2023 Смотреть Бесплатно Без Регистрации
Популярное:
Реле Дворников Урал 4320
Санг Енг Корандо 2002 Дизель Схема Воздуховода Отопителя
B151363
Замена Лобового Стекла Урал 4320
Сейчас смотрят:
Загорелась Лампочка Р Диф Темп Субару Форестер 4
Датчик Температуры Форд Транзит 2.2 Дизель Где Стоит
Камаз Евро 5 Масляные Фильтра Как Правильно Ставить
Hobdrive Toyota Passo
  • Наедине со всеми 2024
  • Все Рецепты
  • Ремонт Авто
  • Новости дня
  • Про насекомых каналы 2024
  • Детские каналы 2024
  • Игровые каналы 2024
  • Прожекторперисхилтон 2024
  • Воскресный вечер 2024
  • Камеди Вумен 2024
  • Жди меня 2024
  • 60 минут 2024
  • Вечерний Ургант 2024
  • КВН 2024
  • Однажды в России 2024
  • Уральские Пельмени 2024
  • Камеди Клаб 2024

2022 © для связи: moiafania@gmail.com
  •