• Comedy Club
  • Уральские Пельмени
  • Однажды в России
  • Вечерний Ургант
  • КВН

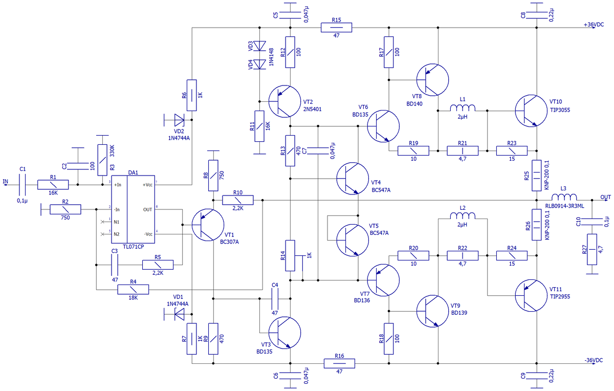
Усилитель Зуева

Усилитель зуева
Видео снималось в помощь радиолюбителям!
Усилитель полностью делался с нуля!
Все платы (11шт.) разводились в программе "Sprint layout"
Эл. схема с тембра блока и согласующего усилителя взята с Бриг-001 (1й рев) и разведена в другом варианте (сокращены размеры итд)
Трансформатор мотал именно для этого усилителя.
Передняя панель покрыта порошковой краской и гравировалась лазерной гравировкой.
(платы усилителя вытравлены зеркально, по этому и пришлось ОУ поставить к верх ногами)
Ссылки на платы:
Плата Усилителя оригинальная -

Унч П Зуева с многопетлевой ООС подробности сборки и настройки

Автор: Александр. Радиоремонт и самоделки. 12 071 просмотр

Усилитель Зуева-1984г с небольшой тех доработкой печатной платы 2 часть завершение

Автор: Vitalich 15 275 просмотров

Обзор усилителя П Зуева Радио 11 12 1984

Автор: Берилл 73 18 290 просмотров

Унч П Зуева сделал все таки второй канал и решил немного послушать

Автор: Александр. Радиоремонт и самоделки. 4 460 просмотров


Фотографии

усилитель зуева усилитель зуева усилитель зуева усилитель зуева усилитель зуева усилитель зуева усилитель зуева усилитель зуева усилитель зуева усилитель зуева усилитель зуева усилитель зуева усилитель зуева усилитель зуева усилитель зуева усилитель зуева усилитель зуева усилитель зуева усилитель зуева усилитель зуева


Унч Беслика На П605 Схема И Печатная Плата Усилителя
Умзч Акулиничева С Глубокой Оос
Унч Родина 1 Схема Электрическая Принципиальная
Унч Дорофеева Печатная Плата
Унч Эско 100 Схема
Унч На Г807 Однотактный Схема
Ghost Of Tsushima Торговец Черной Краской
Усилитель Шушурина 1980 Схема И Печатная Плата
Антенный Усилитель Гном Схема
Усилитель Звука 50 Ватт На Лампах 6П3С
Усилитель Звука 100У 101 Принципиальная Схема
Усилитель Антенный Широкоформатный Арм 103 Как Установить
Популярное:
Реле Дворников Урал 4320
Санг Енг Корандо 2002 Дизель Схема Воздуховода Отопителя
B151363
Замена Лобового Стекла Урал 4320
Сейчас смотрят:
Загорелась Лампочка Р Диф Темп Субару Форестер 4
Датчик Температуры Форд Транзит 2.2 Дизель Где Стоит
Камаз Евро 5 Масляные Фильтра Как Правильно Ставить
Hobdrive Toyota Passo
  • Наедине со всеми 2024
  • Все Рецепты
  • Ремонт Авто
  • Новости дня
  • Про насекомых каналы 2024
  • Детские каналы 2024
  • Игровые каналы 2024
  • Прожекторперисхилтон 2024
  • Воскресный вечер 2024
  • Камеди Вумен 2024
  • Жди меня 2024
  • 60 минут 2024
  • Вечерний Ургант 2024
  • КВН 2024
  • Однажды в России 2024
  • Уральские Пельмени 2024
  • Камеди Клаб 2024

2022 © для связи: moiafania@gmail.com
  •