• Comedy Club
  • Уральские Пельмени
  • Однажды в России
  • Вечерний Ургант
  • КВН

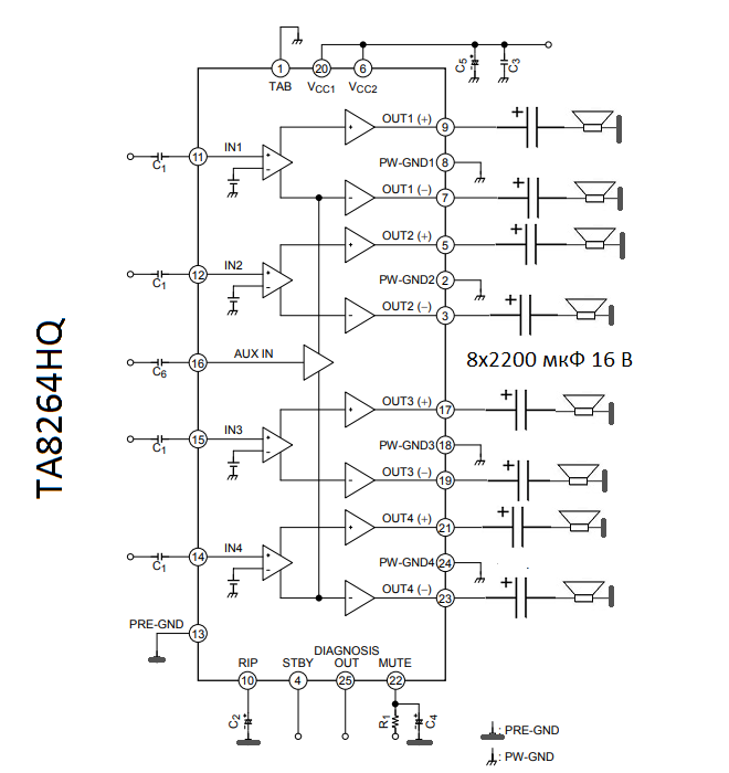
Ta8264Ahq Схема Усилителя

Ta8264ahq схема усилителя
Интегральный унч ta8268ah ta8264ahq схема усилителя.
Канал: Чип и Дип - Категория: Ремонт Авто - Дата: 10.05.2024

Переделка неисправной автомагнитолы в качестве усилителя

Автор: По Проводам 455 647 просмотров

Невероятно простая схема усилителя качество БОМБА

Автор: Carbon_K1d 123 964 просмотра

Усилитель низкой частоты на микросхеме TDA1557Q Испытание и нюансы этого УНЧ

Автор: Артем Косицын83 60 079 просмотров

Видеоурок5 Анализ схемы УНЧ С Бать и В Середа на 20 Вт

Автор: Увлекательная электроника для всех 66 920 просмотров


Фотографии

ta8264ahq схема усилителя ta8264ahq схема усилителя ta8264ahq схема усилителя ta8264ahq схема усилителя ta8264ahq схема усилителя ta8264ahq схема усилителя ta8264ahq схема усилителя ta8264ahq схема усилителя ta8264ahq схема усилителя ta8264ahq схема усилителя ta8264ahq схема усилителя ta8264ahq схема усилителя ta8264ahq схема усилителя ta8264ahq схема усилителя ta8264ahq схема усилителя ta8264ahq схема усилителя ta8264ahq схема усилителя ta8264ahq схема усилителя ta8264ahq схема усилителя ta8264ahq схема усилителя

Ответы на вопросы:

Как подобрать мощность усилителя и колонок?
Главное правило — мощность усилителя должна совпадать с мощностью подключённого оборудования. То есть, если у вас есть сабвуфер мощностью 250 Вт, то под него нужен усилитель мощностью от 200 до 300 Вт. Для колонок с общей номинальной мощностью 100 Вт хватит устройства на 100–150 Вт.
Сколько каналов нужно для усилителя?
Большинство усилителей являются двухканальными. Это значит, что к ним можно подключить до двух динамиков в моно- или стереорежиме. Оптимальная конфигурация подключения: один канал — один динамик.


Схема Усилителя На Микросхеме Ан17823А
Усилитель На Микросхеме Tda2615
Унч Родина 1 Схема Электрическая Принципиальная
Philips Swb50 Сабвуфер Как Подключить
Унч Беслика На П605 Схема И Печатная Плата Усилителя
Как Подключить Сабвуфер В My Summer Car
Ha13151 Схема Усилителя
An7312 Схема Усилителя
Https://Yanусилитель На Микросхеме Cd6282Cs
System Freinage Defaillant
Sven Sps 820 Схема Усилителя
Sven Sps 820 Разборка
Популярное:
Реле Дворников Урал 4320
Санг Енг Корандо 2002 Дизель Схема Воздуховода Отопителя
B151363
Замена Лобового Стекла Урал 4320
Сейчас смотрят:
Загорелась Лампочка Р Диф Темп Субару Форестер 4
Датчик Температуры Форд Транзит 2.2 Дизель Где Стоит
Камаз Евро 5 Масляные Фильтра Как Правильно Ставить
Hobdrive Toyota Passo
  • Наедине со всеми 2024
  • Все Рецепты
  • Ремонт Авто
  • Новости дня
  • Про насекомых каналы 2024
  • Детские каналы 2024
  • Игровые каналы 2024
  • Прожекторперисхилтон 2024
  • Воскресный вечер 2024
  • Камеди Вумен 2024
  • Жди меня 2024
  • 60 минут 2024
  • Вечерний Ургант 2024
  • КВН 2024
  • Однажды в России 2024
  • Уральские Пельмени 2024
  • Камеди Клаб 2024

2022 © для связи: moiafania@gmail.com
  •