• Comedy Club
  • Уральские Пельмени
  • Однажды в России
  • Вечерний Ургант
  • КВН

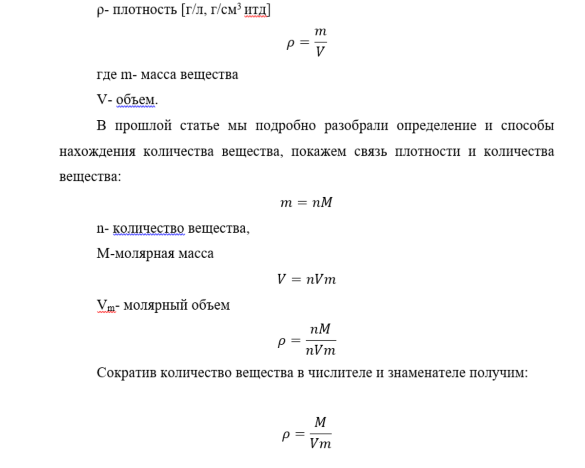
С7 Это В Химии

С7 это в химии
Перелёт из Новосибирска в Сочи авиакомпанией S7. nВо время полёта стюардессы раздают детям наборы, которые помогают не надолго отвлечь ребёнка. nСодержимое детского набора. ns7 airlines

Какое горячее дают детям на рейсах S7 Детское питание на борту самолёта. Что находится внутри #s7

Автор: Полина Старцева 1 046 просмотров

Как умножать сложные числа Лайфхак #shorts

Автор: ПавЭл Сажин 73 556 725 просмотров

S7 Profi: как это работает

Автор: S7 Airlines 37 780 просмотров

Airbus A321neo а/к S7 Airlines Рейс Санкт-Петербург - Новосибирск

Автор: PoletMe Aviation Videos 127 875 просмотров


Фотографии

с7 это в химии с7 это в химии с7 это в химии с7 это в химии с7 это в химии с7 это в химии с7 это в химии с7 это в химии с7 это в химии с7 это в химии с7 это в химии с7 это в химии с7 это в химии с7 это в химии с7 это в химии с7 это в химии с7 это в химии с7 это в химии с7 это в химии с7 это в химии

Ответы на вопросы:

Что такое CH в химии?
Углеводороды с нормальной цепью углеродных атомов имеют следующие названия: Метан — СH. Этан — CH3—CH.
Что такое смешивание в химии?
Химическое смешивание — это процесс, включающий объединение двух или более химических веществ для создания нового вещества с различными свойствами. В отличие от химического смешивания, при котором кто-то может разделить компоненты, химическое смешивание приводит к постоянному сплавлению ингредиентов.
Как называются цифры в химии?
В химических записях используются коэффициенты. Коэффициент — цифра в химической записи, которая ставится перед формулой и показывает число отдельных атомов, молекул или формульных единиц.

Пугачева Ost Atomic Heart
День Рекламщика Картинки Прикольные
Норд Ост 20 Лет Спустя
Хуситы Могут Перебить Кабель
Пенсия Если Ребенок Инвалид
Пенсия Это Кайф Дзен
Популярное:
Диана Пожарская И Милош Бикович
Снималась Ли Диана Пожарская В Гранде
Мо 52 Санкт Петербург
У Федорки Всегда Отговорки Пословица Или Поговорка
  • Наедине со всеми 2024
  • Все Рецепты
  • Ремонт Авто
  • Новости дня
  • Про насекомых каналы 2024
  • Детские каналы 2024
  • Игровые каналы 2024
  • Прожекторперисхилтон 2024
  • Воскресный вечер 2024
  • Камеди Вумен 2024
  • Жди меня 2024
  • 60 минут 2024
  • Вечерний Ургант 2024
  • КВН 2024
  • Однажды в России 2024
  • Уральские Пельмени 2024
  • Камеди Клаб 2024
  • Карта сайта

2022 © для связи: moiafania@gmail.com